我部教学软件作品获广西高校教育教学软件应用大赛一等奖
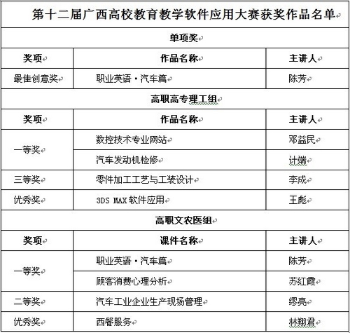
12月2日至4日,广西第十二届高校教育教学软件应用大赛决赛在广西教育学院隆重举行。我部陈芳老师主讲的《职业英语?汽车篇》获得一等奖和最佳创意奖。
经过激烈的角逐,我院八件作品载誉而归,分别荣获最佳创意奖1项、一等奖4项、二等奖1项、三等奖1项、优秀奖2项、优秀组织奖1项,这是我院历年参加此项比赛获奖最多的一次。
参加此次大赛的高校共有21所本科院校、29所高职高专院校,本科组参赛作品143件,高职高专组参赛作品156件。大赛分本科理工外语组、本科文农医组、高职高专理工组和高职高专文农医组四个分赛场进行,每件作品上台演示7分钟。我院选手紧扣大赛评审指标要求,介绍了作品在课堂教学上如何运用教育技术手段解决教学中的重点和难点问题,突显了多媒体技术应用的亮点和特色,充分体现了多媒体技术与教学内容的深度融合,得到了专家、评委们的一致好评。陈芳老师主讲的《职业英语?汽车篇》获得最佳创意奖,并代表优秀作品在颁奖大会上进行展示,充分体现了我院教师争先创优的独特风采,也向各兄弟院校展现了我院在教育技术水平上的进步和教育技术服务于教育教学的深刻改变。(文/刘晶、林宁 图/邱禹)
附:第十二届广西高校教育教学软件应用大赛获奖作品名单


陈芳老师主讲的《职业英语?汽车篇》被作为优秀作品代表在颁奖台上进行展示

用户登录