MILE米乐集团
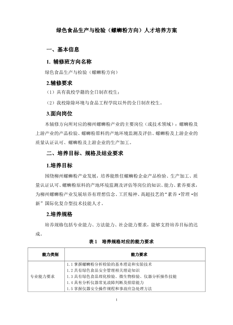
绿色食品生产与检验(螺蛳粉方向)
来源:
发布时间:2020-10-27 11:36:22
浏览次数:
次
【字体:
小
大
】